
登录新浪财经APP 搜索【信披】查看更多考评等级配资查询官网
(转自:河北省上市公司协会)
本文为控股股东和实际控制人提供了《公司法》(2023年修订)全面落地后的“权利清单”与“责任指南”,旨在帮助其合规行权,避免违规风险。文中明确了控股股东与实际控制人的定义及权责体系,详细梳理了其在表决权、召集权、提案权、转让权、知情权、解散权、提名权、分配权等方面的具体权利,并强调了禁止滥用控制权、禁止利用关联交易损害公司利益、禁止内幕交易或操纵市场、确保公司独立性、履行信息披露义务、遵守股份合规交易义务、保护中小股东权益等责任。同时,通过案例分析和合规问答,进一步阐释了相关法规的适用场景和具体要求,强调控股股东与实际控制人应严格遵守法律法规,履行信息披露义务,维护公司独立性,保护中小股东权益,推动公司合规运营和长期稳定发展。

2025年,《公司法》(2023年修订)全面落地,控股股东与实控人的权责体系迎来重大变革!监管态势愈发严格,一旦踩雷,轻则罚款数千万,重则承担连带债务甚至刑事责任!那么究竟该如何合规行权?哪些红线不能触碰?下面就一起随小编来梳理控股股东与实控人的“权利清单”与“责任指南”吧~避免“人在家中坐,罚单天上来”!
一、什么是控股股东和实控人
控股股东:指其出资额占有限责任公司资本总额超过百分之五十或者其持有的股份占股份有限公司股本总额超过百分之五十的股东;出资额或者持有股份的比例虽然低于百分之五十,但依其出资额或者持有的股份所享有的表决权已足以对股东会的决议产生重大影响的股东。
实际控制人(以下简称“实控人”):指通过投资关系、协议或者其他安排,能够实际支配公司行为的人。
法规依据:《公司法》第二百六十五条。
注:
据各板块《上市规则》与《规范运作》规定“上市公司无控股股东、实际控制人的,公司第一大股东及其实际控制人应当比照控股股东、实际控制人的要求履行相关义务,并承担相应的责任。”
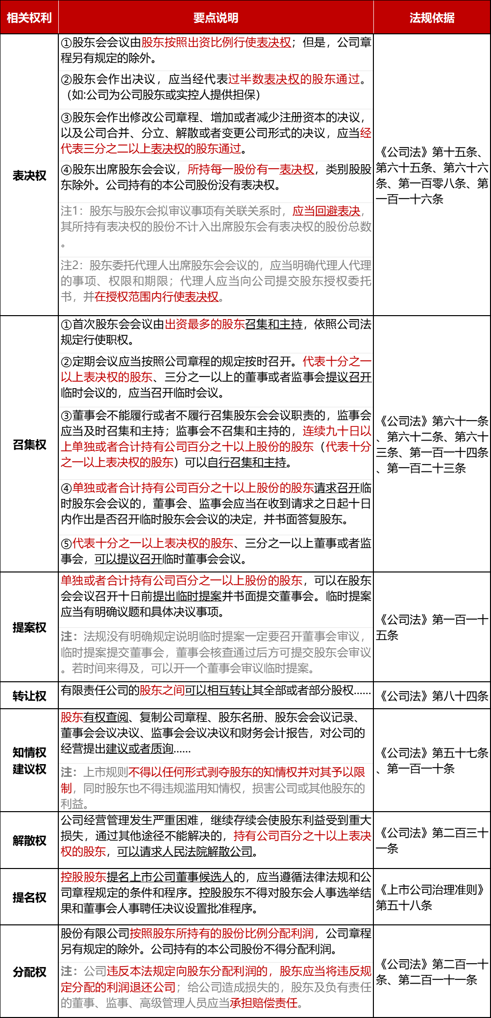
二、“权利清单”

三、“责任指南”
(一)禁止滥用控制权
公司股东应当遵守法律、行政法规和公司章程,依法行使股东权利,不得滥用股东权利损害公司或者其他股东的利益。公司股东滥用股东权利给公司或者其他股东造成损失的,应当承担赔偿责任。(《公司法》第二十一条)
1、控股股东、实控人不得以任何方式占用上市公司资金。
2、不得强令、指使或者要求公司及相关人员违法违规提供担保。

注:
①公司为控股股东或实控人提供担保的,应当经股东会决议,且控股股东或实控人支配的股东不得参与表决。(《公司法》第十五条)
②资金往来与对外担保涉及内容可查看《上市公司监管指引第8号——上市公司资金往来、对外担保的监管要求》第五条、第九条
(二)禁止利用关联交易损害公司利益
公司的控股股东、实际控制人、董事、监事、高级管理人员不得利用关联关系损害公司利益。违反规定,给公司造成损失的,应当承担赔偿责任。(《公司法》第二十二条)
注:
关联交易需经全体独立董事过半数同意后履行董事会审议程序,并及时披露。

(三)禁止利用内幕交易或操纵市场配资查询官网
控股股东、实控人不得利用公司未公开重大信息牟取利益,不得以任何方式泄露公司的未公开重大信息,不得从事内幕交易、操纵市场等违法违规行为。

(四)确保公司独立性
控股股东、实际控制人与上市公司应当实行人员、资产、财务分开,机构、业务独立,各自独立核算、独立承担责任和风险。(《上市公司治理准则》(2025年修订)第六十二条)
对“公司独立性”感兴趣的朋友可通过往期推文《“独立性”,上市公司需要注意这些!》学习相关内容~ ]article_adlist-->(五)信息披露义务
控股股东与实控人需根据《证券法》《公司法》《上市公司信息披露管理办法》《上市公司收购管理办法》《上市公司内幕信息知情人登记制度》《披露内容与格式准则——招股说明书》等相关规定履行相应的信息披露义务。(如下)

(六)声明与承诺义务
控股股东、实控人应当严格履行其作出的各项承诺,采取有效措施确保承诺的履行,不得擅自变更或者豁免。(《上市公司监管指引第4号——上市公司及其相关方承诺(2025年修订)》)
(七)股份合规交易义务
1、股份减持义务
上市公司持有百分之五以上股份的股东、实际控制人、董事、监事、高级管理人员,以及其他持有发行人首次公开发行前发行的股份或者上市公司向特定对象发行的股份的股东,转让其持有的本公司股份的,不得违反法律、行政法规和国务院证券监督管理机构关于持有期限、卖出时间、卖出数量、卖出方式、信息披露等规定,并应当遵守证券交易所的业务规则。(《证券法》第三十六条)
注:
控股股东、实际控制人限售期内转让股份的豁免情形
公司公开发行股份前已发行的股份,自公司股票在证券交易所上市交易之日起一年内不得转让。法律、行政法规或者国务院证券监督管理机构对上市公司的股东、实际控制人转让其所持有的本公司股份另有规定的,从其规定。(《公司法》第一百六十条第一款)
1、同一实际控制人控制下的转让
允许控股股东在上市未满三年时,将股份转让给同一实际控制人控制的其他主体。
2、上市公司纾困情形
若公司面临流动性危机或经营困难,控股股东可通过股份转让引入纾困资金。
3、交易所认定的其他情形
交易所可根据市场情况或特殊需求(如并购重组、政策支持等)批准其他豁免转让情形。
法规依据:《上市规则》沪深主板3.1.10、科创板2.4.4、创业版2.3.4。
对“控股股东和实控人减持”感兴趣的朋友可通过往期推文《干货!控股股东、实控人减持自查清单!》学习相关内容~ ]article_adlist-->2、股份增持义务
控股股东和实控人增持股份需重点关注信息披露、比例限制、窗口期、减持限制、资金来源的合规性;未履行增持承诺可能被交易所处分、记入诚信档案,或收到证监会警示函;同时进行内幕交易或操纵市场的,会被交易所采取监管措施,甚至市场禁入。
对“增持”感兴趣的朋友可通过往期推文《更新!请查收这份增持要点总结!(附一周合规问答)》学习相关内容~ ]article_adlist-->(八)保护中小股东权益
1、扩展股东知情权范围并完善知情权保护
股东有权查阅、复制公司章程、股东名册、股东会会议记录、董事会会议决议、监事会会议决议和财务会计报告,对公司的经营提出建议或者质询……(《公司法》第五十七条、第一百一十条)
2、降低临时提案权门槛,防止控股股东压制中小股东提案
持股比例由原3%降至1%,并规定公司不得提高提出临时提案股东的持股比例。(《公司法》第一百一十五条第二款)
3、引入双重股东代位诉讼机制,增强对控股股东关联交易的制约
允许股东对全资子公司受损情况直接起诉。(《公司法》第一百八十九条第四款)
4、完善异议股东回购请求权,进一步压实控股股东责任
公司的控股股东滥用股东权利,严重损害公司或者其他股东利益的,其他股东有权请求公司按照合理的价格收购其股权。(《公司法》第八十九条第三款)
(九)“事实董事”责任
公司的控股股东、实际控制人不担任公司董事但实际执行公司事务的,也应当遵守董事忠实义务和勤勉义务的规定。(《公司法》(2023年)第一百八十条)
注:
于2025年4月修订的《上市规则》已衔接落实相关规定。
(十)连带责任
►1、公司股东滥用公司法人独立地位和股东有限责任,逃避债务(如财务混同),严重损害公司债权人利益的,应当对公司债务承担连带责任。(《公司法》第二十三条)
►2、公司的控股股东、实际控制人指示董事、高级管理人员从事损害公司或者股东利益的行为的,与该董事、高级管理人员承担连带责任。(《公司法》第一百九十二条)
接下来我们来看一则违规案例吧~
【案例】A上市公司未按规定审议和披露关联交易,导致信息披露违规
事件1:2022年11月至2023年3月期间,A公司以开展能源业务、采购设备等名义向第三方支付资金(如股权增资款、保证金、投资款等),但最终资金流入实控人控制的关联方B公司,构成非经营性资金占用。尽管资金已归还,但公司未履行关联交易审议程序及信息披露义务。违反《上市公司信息披露管理办法》(证监会令第182号)第三条第一款(真实、准确、完整披露信息)
事件2:2022年,A公司与间接控股股东C公司发生关联交易540万元,但未履行审议程序及披露义务。同时违反《上市公司信息披露管理办法》(证监会令第40号)第二条第一款(真实、准确、完整披露)和证监会令第182号第三条第一款。

]article_adlist-->以上就是本次分享的全部内容啦,接下来让我们看看近期有关控股股东与实控人的合规问答吧!
Q:
(深交所创业版)控股股东借给公司资金,需要披露或审议吗?
A:
属于关联交易,按照关联交易相关要求审议披露,但是“关联人向上市公司提供资金,利率不高于中国人民银行规定的同期贷款利率标准”可以豁免可以豁免按照《深圳证券交易所创业板股票上市规则(2025年修订)》7.2.8的规定提交股东会审议,参考法规《深圳证券交易所创业板股票上市规则(2025年修订)》7.2.17。
]article_adlist-->Q:
(深交所主板)控股股东是否可以直接增持,直到达到1%的时候才发公告?
A:
可以的,增持且披露后,后续拟继续增持的,应当披露后续股份增持计划。参考法规《深圳证券交易所上市公司自律监管指引第10号——股份变动管理(2025年修订)》第十四、十五条。
]article_adlist-->Q:
(上交所主板)上市公司控股股东被列为失信被执行人,是否需要披露?
A:
若控股股东被列为失信被执行人,构成法规《上海证券交易所股票上市规则(2025年4月修订)》7.7.6条规定的无法履行职责情形才需要披露,也可基于谨慎性原则履行信息披露义务。
控股股东与实控人在公司治理中扮演着核心的角色,其权利与义务的明确界定对公司的规范运营以及中小股东利益保护意义重大。二者应严守法规,履行信披义务,维护公司独立性、规避利益冲突。公司也需多措并举,推动合规行权,共同保障公司长期稳定发展~
]article_adlist-->
海量资讯、精准解读,尽在新浪财经APP
满盈网提示:文章来自网络,不代表本站观点。